学术论坛 | 近期马克思主义理论学术论坛及征稿启事汇总
信息导航
【征文】纪念红军长征胜利90周年:西北革命与照金精神学术研讨会(西安·5月)
【征文】2026年清华大学马克思主义学院研究生学术论坛(北京·5月)
【征文】第二届智能时代民办高校思想政治教育创新发展论坛(石家庄·5月)
【征稿】《思想政治教育理论与实践》“研究阐释党的二十届四中全会精神”专题征稿启事
详细信息
学术论坛
【征文】纪念红军长征胜利90周年:西北革命与照金精神学术研讨会(西安·5月)
2026年是中国工农红军长征胜利90周年。90年前,党中央和中央红军胜利到达陕北,西北革命根据地成为土地革命战争后期全国硕果仅存的完整革命根据地,为党中央和各路长征红军提供了落脚点,为后来全民族抗日战争爆发后由红军改编的八路军主力奔赴抗日前线提供了出发点。“两点一存”的历史功绩光照千秋。以照金为中心的陕甘边革命根据地,是西北党组织第一次在山地里建立根据地的尝试;革命斗争熔铸伟大照金精神,这是西北早期革命斗争,特别是照金革命根据地斗争的思想文化精华凝聚,是贯穿西北革命斗争的精神动力,成为党的革命、建设和改革的珍贵文化资源。为大力弘扬照金精神,传承红色基因,赓续红色血脉,中国社会科学院杂志社与陕西高校照金精神研究协同创新中心主办“纪念红军长征胜利90周年:西北革命与照金精神学术研讨会”。现面向全国高校及科研机构专家学者和研究生发布会议征文通知如下:
一、会议名称
纪念红军长征胜利90周年:西北革命与照金精神学术研讨会
二、会议组织
主办单位:
中国社会科学院杂志社事业发展部
陕西高校照金精神研究协同创新中心
承办单位:
陕西国际商贸学院照金精神研究院
国家社科基金项目《陕甘边照金革命根据地照金精神研究》课题组(陕西国际商贸学院)
三、征文参考选题
1.陕甘革命根据地“两点一存”历史地位的形成与意义
2.照金精神的产生、形成与发展
3.西北革命斗争与照金精神
4.长征精神、延安精神与照金精神的关系
5.照金精神与西北革命根据地历史
6.照金精神融入高校“大思政课”建设路径与机制
7.照金精神对青年马克思主义者培养的重要作用
8.陕甘边革命斗争人物故事
9.照金精神的时代价值
10.人工智能赋能照金精神/红色文化研究
以上为参考选题,欢迎研究者围绕会议主题自拟题目,提交具有理论深度和实践价值的研究成果。
四、征文要求
1.政治立场正确。坚持以习近平新时代中国特色社会主义思想为指导,坚持唯物史观和正确党史观,符合党中央关于党史、新中国史、改革开放史、社会主义发展史的有关精神,旗帜鲜明反对历史虚无主义。
2.学术规范严谨。论文应为未公开发表的原创性学术成果,主题鲜明,逻辑严密,史实准确,具有较高的理论价值和现实意义。字数以6000-8000字为宜。
3.格式规范。论文标题使用黑体三号字,正文使用宋体小四号字,行距1.5倍;摘要300字左右,关键词3—5个;注释采用脚注形式,符合学术引用规范。文末请附作者姓名、单位、职称、联系电话、电子邮箱及通信地址。
4.投稿方式。请将论文以Word文档形式发送至会议专用邮箱:
56994921@qq.com
邮件主题请注明“长征90周年征文+论文标题+作者姓名”。
5.截稿日期:2026年4月25日(以邮件发送时间为准)。
五、论文评选与会议安排
1.主办方将组织专家对投稿论文进行匿名评审,评选出若干优秀论文,择优安排在研讨会上发言,并推荐至相关学术报刊发表。
2.凡入选论文作者,将由组委会正式发出邀请函参会(多人合著论文邀请第一作者参会),会议期间食宿由承办方统一安排,费用自理。
3.拟定于2026年5月中旬在陕西西安召开研讨会,具体时间、地点及议程另行通知。
六、联系方式
联系人:杨老师(陕西国际商贸学院马克思主义学院)
联系电话:029-33694364
电子邮箱:56994921@qq.com
陕西高校照金精神研究协同创新中心
陕西国际商贸学院照金精神研究院
2026年3月23日
【征文】2026年清华大学马克思主义学院研究生学术论坛(北京·5月)
各位同学,大家好!
为深入学习贯彻党的二十大和党的二十届历次全会精神,学深悟透习近平新时代中国特色社会主义思想,深刻把握“十五五”规划的前瞻性部署,增进马院青年学子的学术交流,提高运用马克思主义理论武器科学分析和解决问题的能力,按照清华大学博士生学术论坛理事会安排和学院部署,清华大学马克思主义学院研究生学术论坛拟定于2026年5月30日-5月31日举办,现面向全院在读研究生征稿。论坛期间,主办方将组织学术交流、开展学术论文报告及评议、优秀论文评选等活动。
清华大学博士生学术论坛由各院系牵头承办,自2002年开始举办至今,有力促进了研究生学术交流。马克思主义学院始终把承办学术论坛与主办学院研究生年度学术论坛相结合,将其打造为在读研究生学术探讨和成果展示的重要平台。
一、论坛主题
中长期规划与中国式现代化
二、论坛时间
论坛拟定于2026年5月30日-5月31日举行,后续安排待进一步通知。
三、论坛须知
(一)全体在读博士生和硕士生均可提交论文参与论坛,可以自主选择采用张贴论文或口头报告的形式。学院将组织论文评审团对所有投稿论文严格按照评审标准进行初审。评审团将择优选出口头汇报论文,其余通过初审的为张贴论文;未通过初审的论文不予汇报和张贴。初审入围获得口头汇报资格的同学无故不得缺席论坛。此外,论坛还将择选优秀论文在学院承办的学术刊物上发表。
(二)根据学院研究生培养规定,博士研究生须在毕业前完成至少一次论文张贴和一次口头报告,请博士研究生结合自身情况合理安排时间参与。同时,本期论坛欢迎硕士研究生、教育博士研究生积极投稿展示汇报。
(三)本期论坛诚邀在京高校马克思主义理论学科及相关学科优秀博士生报名担任朋辈评议人。朋辈评议人需准备一场小型学术经验分享会,并在分论坛中承担论文评议工作。有意参选朋辈评议人者请于2026年4月10日23:59前将一篇论文代表作及个人简历发至邮箱:thumayuanyanhui@163.com
邮件主题请以“【朋辈评议人报名+姓名+学校】”命名。待工作人员确认朋辈评议人邀请名单后,将正式发出论坛参会邀请函邀请评议人全程参与学术论坛及学术沙龙活动。朋辈评议人会议期间食宿开支均由举办方承担。
(四)本期论坛将邀请往期论坛投稿论文成功在期刊发表的同学开展特别交流环节。欢迎符合上述条件的同学填写《往期论坛投稿论文发表情况登记表》(点击推送下方链接下载附件五),于2026年5月15日23:59前将表格和相关证明材料打包发送至邮箱thumayuanyanhui@163.com,邮件主题请以“【往期论坛投稿论文发表情况+姓名】”命名。
四、投稿要求
(一)请投稿同学注意以下时间节点,按时提交相关材料至邮箱:
thumayuanyanhui@163.com。
1.2026年4月17日23:59前下载填写《2026年清华大学马克思主义学院研究生论坛预报名信息》(点击推送下方链接下载附件二),邮件主题请以“【学术论坛预报名+姓名+班级】”命名。
2.2026年5月8日20:00前提交论文全文,包括(1)定稿学术论文(Word版本与PDF版本);(2)《2026年清华大学研究生学术论坛登记表》(点击推送下方链接下载附件三)。投稿论文请以“【姓名+年级+报告/张贴+论文标题】”命名,邮件主题请以“【报告/张贴+姓名+年级】”命名,逾期不再接受投稿和更换稿件。
(二)论文投稿前请务必将论文呈交导师审阅,导师审阅合格并在《2026年清华大学研究生学术论坛登记表》签字后,方可投稿(可使用电子签)。
(三)入选作口头报告的同学须在2026年5月15日23:59前提交PPT汇报电子版文档。
(四)论坛鼓励言之有物、论证严密、问题描述清晰。论文内容要与论坛主题相关,题目自拟。提交论文须为原创,严禁抄袭、剽窃他人学术成果,应为未公开发表的学术成果,严禁提交之前的课程论文和已提交的学位论文的摘编。
(五)详细投稿论文要求请点击推送下方链接下载附件四阅读,格式错误的稿件将予退回。
清华大学云盘二维码及链接:
https://cloud.tsinghua.edu.cn/d/c44085e317e64959b71b/

如有未尽事宜,请及时联系工作人员:
史铮 sz24@mails.tsinghua.edu.cn
卢阳 yang-lu24@mails.tsinghua.edu.cn
吴林潼 wlt24@mails.tsinghua.edu.cn
王傲蕾 wal25@mails.tsinghua.edu.cn
2026年清华大学马克思主义学院
研究生学术论坛筹备工作组
2026年3月
【征文】第二届智能时代民办高校思想政治教育创新发展论坛(石家庄·5月)
互联网、大数据、人工智能等信息技术深度演进,持续为高校思想政治教育注入新动能、提出新命题。为深入贯彻落实习近平总书记关于教育的重要论述,扎实推进立德树人根本任务,进一步探索智能时代民办高校思想政治教育创新发展路径,加强学术交流与合作,由清华大学高校德育研究中心、河北美术学院主办,河北美术学院马克思主义学院承办的“第二届智能时代民办高校思想政治教育创新发展论坛”将于近期举行。论坛将邀请相关领域专家学者作主题报告,并开展学术交流。
现面向全国相关领域专家学者(包括在读研究生)公开征文,热忱欢迎各位专家学者踊跃投稿,共绘智能时代民办高校思想政治教育新图景。
一、征文主题
数智赋能·价值引领:共建民办高校思想政治教育新范式
二、征文议题
围绕论坛主题,设置包括(但不限于)以下议题:
1.智能时代高校思想政治教育的范式转换与理论重构研究
2.民办高校思想政治教育质量评价体系的数字化转型研究
3.智能时代民办高校思想政治教育保障体系研究
4.高校“一站式”学生社区综合管理的数智化升级研究
5.大数据驱动的高校“精准思政”实现机制研究
6.大中小学思政课课程目标一体化设计的学理逻辑与分层建构研究
7.数字技术驱动的大中小学思政课教学内容衔接机制研究
8.红色资源的数字化开发与跨学段融入路径研究
9.民办高校牵头的大中小学思政课一体化区域协作机制研究
10.一体化视域下大中小学思政课教师专业发展支持体系建设
11.校园社交网络传播圈的理论拓展与民办高校实践应用研究
12.网络思想政治教育环境的制度优化与阵地建设研究
13.民办高校网络育人共同体的构建逻辑与实践路径研究
14.民办高校网络思想政治教育资源的共建共享机制研究
15.智能时代网络思想政治教育的“泛在化”特征与育人场景重构研究
三、征文要求
来稿必须坚持正确的政治方向,拥护党的路线、方针、政策。观点明确,论据充分,具有较强的思想性、理论性、学术性、现实针对性和前瞻性,应为未公开发表的原创性论文。来稿按照以下要求撰写:
1.论文应为作者原创未发表的学术性论文,不存在抄袭问题,论文内容不涉及党和国家的机密及与著作权有关的侵权问题。
2.论文要求主题明确、重点突出、论点鲜明、论据充分、论证清晰,要求具备丰富的案例、准确的数据、严密的逻辑、流畅的文笔。字数6000-12000字为宜。
3.论文应依次包括论文题目、作者姓名、作者单位、摘要、关键词、正文、参考文献、首页的脚注注明作者及其简介(姓名、单位、职务职称、研究领域)、基金项目及其编号。
4.图片清晰,不低于600KB,图序和图题置于图的下方,表序和表题置于表的上方,小五号字。
5.参考文献按文中出现的先后顺序编号,并集中列于文后。参考文献要标明类型,标点应在英文状态下输入,文献格式按照:[序号].作者.篇名/书名[ ].出版地:出版社,出版年份: 起止页码.(具体根据文献类型有所区别)
参考文献(即引文出处)的类型以单字母方式标识,具体如下:
M——专著;C——论文集;N——报纸文章;J——期刊文章;D——学位论文;R——报告;S——标准;P——专利;A——文章
6.论文须以电子邮件附件方式提交,电子邮件主题和文件名称按照“第一作者姓名+论文题目+单位”格式命名。投稿邮箱:hbmsxymy@163.com,截止时间:2026年5月20日,以邮箱收到的时间为准,请勿重复投稿。
7.参考论文格式见附件。
四、会议组织
1.会议时间:2026年5月底(或6月初),具体日程安排,另行通知。
2.会议地点:河北美术学院
3.主办单位:清华大学高校德育研究中心、河北美术学院
承办单位:河北美术学院马克思主义学院
4.会议不收取会务费,往返交通费和住宿费自理。
5.联系方式
曹老师 13103016153
李老师 18332333243
未尽事宜,请与承办单位有关人员直接联系。敬请各位专家学者莅临,共襄盛会。
清华大学高校德育研究中心
河北美术学院
2026年3月26日
附件:

征稿启事
【征稿】《思想政治教育理论与实践》“研究阐释党的二十届四中全会精神”专题征稿启事
思想政治教育理论与实践
“研究阐释党的二十届四中全会精神”
专题征稿启事
党的二十届四中全会是在以中国式现代化全面推进强国建设、民族复兴伟业进入“十五五”关键阶段召开的一次十分重要的会议。全会系统部署了“十五五”时期经济社会发展的指导思想、六大原则、七大目标、十二项重大任务。为深入研究、宣传、贯彻党的二十届四中全会精神,本刊开设“研究阐释党的二十届四中全会精神”栏目,聚焦“十五五”时期经济社会发展、民主政治建设必须遵循的原则和主要目标等重大议题,面向广大专家学者征稿。要求稿件内容紧密结合党的二十届四中全会精神,具有较高的理论价值和现实意义。我们将组织评审,择优刊发。
投稿邮箱:
mkszyxuekan_cueb@163.com
截稿时间:
2026年6月30日
一、投稿要求
来稿务必符合学术规范和学术道德要求。投稿论文字数0.5-1.2万字,作者需提供200-300字的内容提要,3-6个关键词,不少于5个注释。请务必认真核对论文注释,做到没有差错(详见本刊体例规范)。马克思主义经典作家的著作请使用最新版本,文献请尽量使用纸质版资料(著作、报刊等)。本刊在收到作者来稿时,会进行重复率的检测,未通过将不予录用稿件,请及时联系本刊确认。
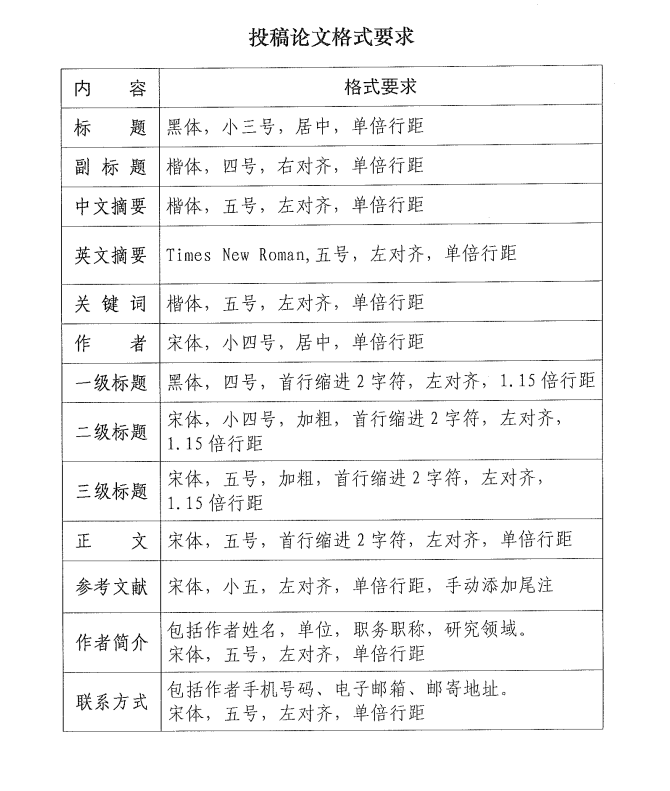
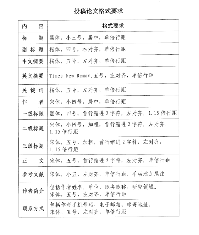
二、文章格式要求
1.文章投稿时,请提交电子稿(word文件),论文以“单位-姓名-论文题目-字数“命名,发送到投稿信箱。同时,为了方便联系,院外人员投稿时,请在邮箱正文处注明作者姓名、职称或职务、通讯地址、邮政编码、手机号码、电子邮箱等。
2.题目请采用二号华文中宋加粗,副标题采用小四号宋体。
3.作者姓名采用小四号宋体;作者单位采用小四号宋体,格式为:(首都经济贸易大学马克思主义学院,北京 100070)。
4.摘要(采用5号宋体加粗):内容采用5号宋体;关键词(采用5号宋体加粗):内容采用5号宋体加粗,词与词之间用“;”隔开。注:必须有摘要和关键词,摘要和关键词后都用“:”。
5.基金项目、作者简介置于首页的页下(采用小5号宋体)。基金项目须标明批准号及项目负责人。注:必须有作者简介,显示在首页脚注,格式为:张三(1978- ),男,山东青州人,北京**大学马克思主义学院副院长,教授,博士生导师,主要从事党的制度建设研究。
6.正文:采用一、(一)、1的层次结构。一级标题采用小四号宋体加粗;二级标题采用小四号宋体加粗;三级标题采用小四号宋体加粗;图表题:采用小五号宋体;论文详细内容:采用小四号宋体,1.5倍行距;脚注采用小五号宋体;若有一级标题,则必须有一级标题的内容。文末请附作者简介及联系方式(含手机号、电子邮箱及通讯地址)。
三、注释要求
注释统一为脚注(页下注)方式,按照每页重新编号的顺序注明,全文不少于5个。注释序号用带圆括号的阿拉伯数字表示,采用上标格式。
①专著类
作者:专著名,出版社出版年,起止页码。
示例:①《毛泽东选集》第1卷,人民出版社1991年版,第47页。
②期刊文章类
作者:文献篇名,刊名出版年(期)。
示例:②陈先达:《马克思恩格斯经典文本研究的双重视角》,《中国社会科学》2014年第11期。
③报纸文章类
作者:文献篇名,报纸名出版日期。
示例:③习近平:《坚持合作创新法治共赢 携手开展全球安全治理——在国际刑警组织第八十六届全体大会开幕式上的主旨演讲》,《人民日报》2017年9月27日。
④网上文献及其他类文献
作者:文献篇名,网址及引用时间。
示例:④王明亮:《关于中国学术期刊标准化数据库系统工程的进展》,
http://www.cajcd,cn/pub/wml.txt/980810-2/html,2024年3月19日。
四、特别声明
1.本刊已被《中国学术期刊网络出版总库》及CNKI系列数据库收录。作者投稿本刊时,即为同意论文被收录,本刊及收录方不向作者提供稿酬及著作权使用费。如作者不同意文章被收录,请在来稿时向本刊声明,本刊将做适当处理。
2.请勿一稿多投,来稿文责自负。本刊维护首发权,不受理一稿多投稿件。对稿件的审理采用初审、专家评审和终审三级匿名审稿制度,稿件3个月内未接到采用通知者,作者可自行处理。稿件一经采用,即邮寄样刊。
3.投稿文章需符合学术道德和学术规范的要求,需符合本刊论文格式的要求,凡是不符合的一律不录用。本刊不再单独通知,有疑问的或欲知进度的,可电话联系本刊。
4.本刊对拟采用稿件有权作修改,或不录用此稿件。
文章投稿时,请提交电子稿(word文件),论文以“单位-姓名-论文题目-字数”命名,发送到投稿信箱。同时,为了方便联系,作者投稿时,请在邮箱正文处注明作者姓名、职称或职务、通讯地址、邮政编码、手机号码、电子邮箱等。
五、联系方式
邮政编码:100070
办公电话:010-83952182
手机:15398114914
投稿信箱:
mkszyxuekan_cueb@163.com
本刊不收取版面费、审稿费等费用,热诚欢迎海内外相关领域学者及关注、关心马克思主义理论研究的各界人士投稿或推荐优秀论文。

